william英国中文官网
学校首页
|
English
威廉概况
学院介绍
专业介绍
现任领导
教授委员会
历任领导
组织框架
学位委员会
党建工作
组织概况
理论学习
党建动态
党支部建设
党员发展
党务公开
学科建设
发展历程
重点学科
学科动态
学科规划
师资队伍
高层次人才
海洋科学系
大气科学系
实验教学中心
人才培养
本科生教育
研究生教育
校友风采
教务教学
教务通知
课程安排
教学系统及其他系统
科学研究
科研动态
科研成果
学生工作
团学组织
学工动态
学生事务
就业信息与指导
管理办法
威廉希尔
工会组织
工会活动
工会通知
人事工作
人事通知
人才招聘
院务公开
党政联席会议纪要
教授委员会会议纪要
规章制度
资料下载
科研资料下载
学科资料下载
教学资料下载
学工资料下载
党建资料下载
其他资料下载
就业信息与指导
当前位置:
首页
->
学生工作
->
就业信息与指导
->
正文
广西机场管理集团有限责任公司2021年第四批次招聘公告(含气象)
作者:钟艺晴
来源:william英国中文 阅读次数:次
编辑:william英国中文 审核:刘宏英 日期:2021-11-22
广西机场管理集团有限责任公司是广西壮族自治区人民政府直属国有大型航空运输保障企业,代表广西壮族自治区人民政府对区内民用机场的管理、经营进行统筹规划。目前下辖南宁、桂林、北海、柳州、梧州、百色、河池、玉林8个机场以及广西民航产业发展有限公司、集团公司建设工程指挥部等单位,现有员工约5500人,资产规模为157亿元。集团公司以机场保障和运营管理为核心,大力发展物流、商贸、酒店、广告等多领域产业。
为满足集团公司快速发展需要,广西机场管理集团有限责任公司现公开招聘高校毕业生及专业技术、技能人员。
一、基本条件
1.遵守国家法律法规,无违纪违法等不良记录。
2.热爱民航事业,符合《民用航空背景调查规定》相关要求。
3.认同集团公司企业文化,遵守集团公司各项规章制度。
4.具有良好的思想品质和道德素质。
5.具有胜任应聘岗位需要的相关专业知识和工作能力。
6.身心健康,无传染病或重大疾病,具备岗位要求的身体条件。
7.同等条件下优先聘用建档立卡贫困户毕业生和劳动力。
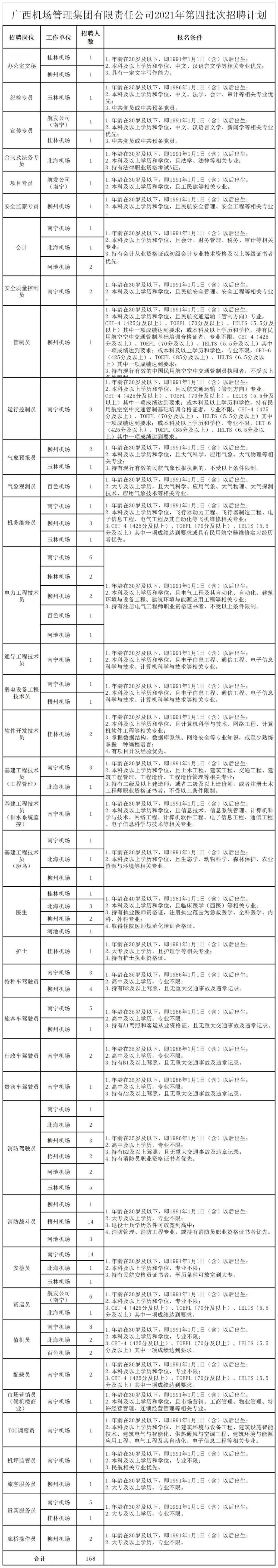
二、招聘岗位及报名条件
三、招聘流程
报名-简历筛选-综合测试(心理测试+通用能力测试)-面试-体能测试(消防岗位)-确定拟录用人选-体检-背景调查-公示-签订劳动合同
四、报名及相关要求
1.报名时间:即日起至2021年11月28日止
2.报名方式:网络报名(电脑门户端或手机移动端任选其一)
(1)电脑门户端简历投递
①登录广西机场管理集团有限责任公司官网(http://www.airport.gx.cn/),选择“企业版”,进入“招贤纳士”中的“招聘岗位”栏目;
②注册账号:点击右上角“注册”键,按流程完成注册;
③投递简历:在招聘首页,点击“职位投递”栏目,在弹出页面中查看职位信息,确定并进入应聘岗位后点击“现在申请”键,完善个人简历后投递。
(2)手机移动端简历投递
关注“广西空港”官方微信公众号,进入首页,点击右下角“加入我们”,进入职位投递后选择岗位进行简历投递,或直接扫描以下二维码进行简历投递(第一次登录需要进行身份验证):
特别提醒:手机移动端申请系统目前还不支持一次性填写多项信息,在教育背景、工作经验、家庭情况、技能、证书、获奖情况下面都有“+添加”键,可以点击该键,将您的信息全部填写完毕,以免影响简历筛选结果。
3.每人仅限选择一个职位投递简历。
4.简历投递后,在本次招聘结束前无需重复投递。
5.通过简历筛选或拟录用人员将接到电话或手机短信通知。未通过或未被录用的,不再另行通知;接到通知未按时参加综合测试或报到的人员,视为自动放弃,取消资格。
6.应聘人员有违纪违法、材料不齐或提供虚假信息等情况的,取消应聘资格,已录用的,取消录用资格。
7.请确保您的联系方式准确无误,以便我们可以及时与您取得联系。
五、联系方式
南宁机场
联系方式:韦先生0771-2881169
详细地址: 广西南宁市江南区南宁机场T2航站区
桂林机场
联系方式:黄女士 0773-2845096
详细地址: 广西桂林市临桂区桂林两江国际机场
北海机场
联系方式:李女士 0779-8512632
详细地址: 广西北海市银海区福成镇
柳州机场
联系方式:李先生 0772-3201026
详细地址: 广西柳州市鱼峰区迎宾路西侧
梧州机场
联系方式:王女士0774-3891057
详细地址:广西梧州市藤县塘步镇孔良村航空路1号
百色机场
联系方式:阳女士 0776-3235468
详细地址: 广西百色市田阳区百色机场
河池机场
联系方式:兰女士0778-2277031
详细地址:广西河池市金城江区河池镇
玉林机场
联系方式:谢先生 0775-2869078
详细地址: 广西玉林市福绵区石和镇
航发公司
联系方式:许女士 0771-2883576
详细地址: 广西南宁市江南区南宁机场T2航站区空港北3路
六、注意事项
1.集团公司未委托或授权任何个人、学校、机构以广西机场管理集团有限责任公司名义进行相关岗位的招聘或考前培训,应聘者无需交纳任何形式的推荐费、中介费、介绍费、培训费、保证金。
2.集团公司有权根据报名情况,调整或者取消个别岗位招聘计划,并在法律允许的范围内对招聘活动享有最终解释权。
3.凡冒用广西机场管理集团有限责任公司名义进行招聘的行为属违法行为,集团公司将保留对此行为追究法律责任的权利。